今天是2025年10月26日 周日
一个人的成功,85%取决于沟通!晚上好!
关于本网
位置:
上海金融法院| 操纵证券市场民事赔偿损失计算的司法逻辑

发布时间:2025-08-25 19:36:21

课题组成员:沈竹莺、杨晖、周嘉禾、翟爽、徐佳云、胡文丰

文章来源:上海金融法院


引言 : 操纵是证券法明确禁止的行为,其破坏证券市场的价格形成机制,使投资者无法依据真实市场价格进行买卖决策,从而额外支付人为价格与真实价格之间的差价,操纵行为人应对由此导致的损失承担赔偿责任。建立操纵证券市场民事赔偿制度,明确科学合理的操纵证券市场民事损害赔偿计算方法,可以有效弥补投资者损失,威慑违法操纵者,对资本市场的健康有序发展具有重要意义。

在投资者诉鲜言操纵证券交易市场责任纠纷一案中,上海金融法院遵循交易因果关系和损失因果关系两重判断认定操纵侵权责任,适用欺诈市场理论和推定信赖原则,采用“净损差额法”“价格同步对比法”精确计算投资差额损失,最终判决鲜言赔偿投资者损失470余万元,并依据证券法关于民事赔偿优先的规定,对其证券操纵刑事案件罚没款作相应保全,优先用于执行民事判决确定的赔偿责任,最大程度实现了中小投资者权利救济。

一、操纵证券市场民事赔偿责任的理论

(一)操纵证券市场的定义和类型

就操纵证券市场的定义,学界尚无定论。一种观点认为随着互联网科技和证券市场的发展,操纵证券市场行为方式也在不断增加,若对其进行界定,反而会让操纵者有可乘之机;另一种观点则认为有必要赋予操纵行为统一的定义。本文同意第二种观点,虽然操纵证券市场的表现形式多样,但各种具体操纵方式均有相似之处,可从理论上提炼归纳定义。而且随着证券市场的发展,操纵行为日益多样化、复杂化,与传统的操纵行为相比,更具隐秘性和危害性,若不对操纵证券市场行为进行概念内涵限定,将难以准确把握新出现的操纵行为和方式。本文认为,操纵证券市场是指利用资金优势、持股优势或者信息优势等操纵证券交易价格或交易量,使证券交易价格严重偏离其真实价值或真实价格,诱导投资者交易,意图从中获利的行为。

根据证券市场实践,操纵证券市场行为从操纵手段角度可分为交易型操纵和信息型操纵。此外,跨市场操纵作为期货市场发展到金融期货时代的产物,也应当被纳入操纵证券市场行为的研究范围之内。从我国现行法律体系来看,就操纵证券市场具体类型的相关规定散见于《中华人民共和国刑法》《中华人民共和国证券法》(以下简称《证券法》)《证券市场操纵行为认定指引(试行)》《关于公安机关管辖的刑事案件立案追诉标准的规定(二)》《关于办理操纵证券、期货市场刑事案件适用法律若干问题的解释》等法律法规,基本明确了连续交易操纵、约定交易操纵、洗售操纵、蛊惑交易操纵、抢帽子交易操纵、虚假申报操纵、重大事件操纵和利用信息优势操纵八种具体类型。

表1 我国法律规定的操纵证券市场具体类型

需要注意的是,信息型操纵和虚假陈述都是通过控制信息发布的内容和时间节奏来达到操纵市场的目的,容易产生混淆,但两种行为仍存在两点不同:一是行为主体不同,虚假陈述的行为主体必须是特定的信息披露义务人,而信息型操纵的主体是不特定的人,只要存在操纵证券市场的主观动因和客观行为。二是行为方式不同,虚假陈述是指通过包括虚假记载、误导性陈述、重大遗漏、不正当披露等虚假的信息来影响证券市场的价格,而信息型操纵在发布信息之外还必须有操纵交易行为,通过控制这些信息发布的内容和时间节奏,吸引中小投资者跟进操作或者配合资金炒作达到跟风操作,从而实现操纵操作获利的目的。此外,在信息型操纵中发布的信息不一定是虚假信息,操纵行为人可能利用真实信息优势,控制信息发布的内容及时间节奏,配合其交易行为,从而达到操纵目标股票价格的不法目的。

(二)操纵证券市场民事赔偿责任的性质

操纵证券市场行为一般给投资者造成的是金钱损失,不同于带有惩罚色彩的行政责任中的罚款、没收非法所得以及刑事责任中的罚金、有期徒刑等,民事赔偿制度突出地体现了民事责任的补偿性,是保护受害人合法权益最常用、最有效的法律手段。因此,民事赔偿责任也是操纵证券市场行为法律规制中的重要惩戒措施。就操纵证券市场民事法律责任的性质存在多种解读,主要存在违约说、侵权责任说、独立责任说等。本文认为,操纵证券市场侵权行为符合一般侵权行为的特征,同时有其自身的特点,应适用特殊侵权民事责任。理由如下:其一,操纵证券市场行为的侵权行为人和被侵权行为人主体都是特定的金融市场主体。操纵证券市场行为不仅导致投资者损失,而且扰乱金融市场公共秩序,违背证券交易诚信基础,亦侵害到金融市场的整体利益。其二,一般侵权行为适用“谁主张,谁举证”原则,将过分加重投资人的举证责任。而特殊侵权行为适用无过错责任原则或者过错推定原则,能够减轻原告投资者的举证责任,间接保护处于弱势地位投资者的合法权益。因此,采用特殊侵权行为说能更有效地保护中小投资者的合法权益,也更利于证券市场的稳定性。

二、我国操纵证券市场民事赔偿的司法实践

对操纵证券市场所引发的法律责任,我国形成了行政责任、刑事责任和民事责任的法律责任体系,三种不同的责任各有分工,每种责任的侧重点也各不同。就行政处罚而言,近年来,证监会做出的操纵证券市场相关的行政处罚数量呈现逐年上升的趋势。在证监会公布的2016年至2021年的702份行政处罚决定书中,操纵证券市场相关的行政处罚决定书有199份,占所有行政处罚的28.34%。就处罚数量的分布而言,2016年13份,2017年21份,2018年35份,2019年22份,2020年19份,2021年11份。可见操纵证券市场行为也正逐步进入证监会的重点监管之中,近几年有所改善。

在诉讼领域,由于我国证券市场发展时间短,法律发展不完善,信息型操纵市场行为屡禁不止,再加上证券民事法律制度长期滞后于证券业的发展,在一定程度上损害了中小投资者的利益。我国操纵证券市场民事索赔相关案例极少,且鲜有投资者成功获赔的案例。截至2022年底,操纵市场民事索赔案例的民事审判情况如表2所示。

表2 操纵市场民事索赔案例的民事审判情况

(二)我国操纵证券市场民事责任的司法困境

操纵证券市场侵权诉讼实践中,如何举证损失与操纵的因果关系、如何界定民事责任的主体范围、如何计算投资损失等问题一直困扰司法实践。

1.操纵证券市场行为认定难

我国《证券法》中第五十五条对操纵行为的界定采用的是列举式加兜底的方式,但是该种界定方式没有明确操纵行为的基本概念和共同特征,没有形成针对操纵行为的完备法律解释体系。虽然证监会发布的《证券市场操纵行为认定指引(试行)》对列举的操纵种类予以补充,但其属于证监会的内部性文件,尚且属于试行阶段,法律位阶较低。

2.因果关系证明难

对于操纵证券市场的行为,因没有相关司法解释的规定对举证责任进行合理分配,所以司法实践中依然将操纵行为归属于一般侵权行为,适用“谁主张谁举证”原则,采用过错责任原则,这就使得本就处于弱势一方的平台投资者需要承担操纵证券市场民事责任诉讼的全部举证责任。其中,原告论证其损失与市场操纵行为存在因果关系举证难度较高。现代证券市场交易采用的都是信息化、无纸化交易,加之新型证券操纵行为的多样化和隐蔽化,即便是证券业内专家也无法准确地认定各种不同因素对证券价格所造成的影响,使得投资者在实践中很难从高度专业性的操纵交易中收集到充足证据。长此以往,过重的举证责任也成为操纵者逃脱民事赔偿的手段之一。

3.民事赔偿范围确定难

民事责任赔偿包括直接损失和间接损失。就当前法学界的主流观点,许多专家和学者都认为操纵证券市场行为的民事赔偿责任范围应是证券的真实交易价格与投资者实际支付价格二者之间的差价,但由于证券真实价格的不稳定性,导致价格异常波动的因素很多,包括经济状况、行业状况、上市公司经营情况等,因此被操纵的证券的真实价格难以确定。

4.损失金额认定难

损失赔偿数额的计算方法多样,且《证券法》未明确规定操纵市场民事损害赔偿的具体计算方式,难以对投资损失进行客观计算。没有具体的计算损失的方式,是证券市场民事责任久拖不决,转而通过庭外调解、行政处罚的原因所在。

三、域外操纵证券市场民事赔偿责任实践及评析

通过探讨美国、德国等欧美国家、日本、韩国等亚太国家以及我国台湾地区与香港特别行政区立法体例,对全球金融市场发展过程中各国(地区)证券市场的操纵证券市场民事赔偿责任实践进行梳理,以期对我国证券市场民事赔偿责任制度构建有所启发。

(一)适格原告

美国确定适格原告的方法,最开始为“直接交易对手法”规定,即仅与操纵者作交易对手的人才能作为适格原告。后改进为“同时期交易法”,明确适格原告包括与操纵者交易同时期进行相反交易的所有投资者。最后又发展出“揭露后一段时间法”,明确适格原告包括从操纵行为开始到操纵行为结束或被揭露为止,与操纵交易反向交易的投资者。上述三种方法逐步拓宽了适格原告的范围,故学者评价其便利于投资者在针对证券市场操纵行为提起民事诉讼,很大程度上提升了投资者主张民事赔偿的积极性。但即便如此,美国就适格原告范围的规定仍限于“与操纵交易反向交易的投资者”。在日本,《金融商品交易法》并未就适格原告加以明文规定,学界推断投资人及接受投资人委托之证券经纪商可以主张权利。我国台湾地区规定,适格原告应为善意买入或卖出有价证券受有损害之人。综上,针对操纵市场民事赔偿诉讼的请求权人,各国均未对适格原告作严格限缩解释,而是在原则上设定一些条件以界定请求权人的范围。

(二)因果关系认定

在长期的司法实践中,美国在证券侵权案件中对因果关系认定采用“两分法”。在此基础上,又逐步演变成交易因果关系与损失因果关系。这两个因果关系是递进关系,投资者要获得赔偿,首先需证明交易因果关系,然后再证明损失因果关系,两者缺一不可。与此同时,美国在司法实践中采用“市场欺诈理论”,投资者只要证明自己的投资决策是根据被影响的证券交易价格或者证券交易量做出的,不需要证明自己的损失是由于证券市场操纵行为人的行为造成的,即可推定存在损失的因果关系。而在德国、日本等国,目前仍依据传统民法领域的“相当因果关系理论”确定因果关系,即在操纵证券市场案件中不仅需要受害人证明行为人的行为产生了损害结果,同时还要证明损害产生的因素。我国台湾地区虽在法律层面沿用了德国、日本相当因果关系理论的相关规定,但近年来的司法实践已经逐渐向依据交易因果关系与损失因果关系确认民事责任因果关系靠拢。

纵观上述域外立法与司法实践,可以看出制定操纵证券市场的法律需要充分考虑到与民事法律制度与诉讼制度的衔接。德国、日本等基于传统的民事侵权责任因果关系,认定操纵市场行为。因证券操纵案件复杂,往往涉及金融证券专业知识与电脑网络科技,原告证明因果关系的存在必须具备一定专业知识,同时损害产生的因素众多,因果关系证明难度大,原告很难胜诉,不利于实现公平正义。因此,操纵交易的因果关系认定可以借鉴较为成熟的“两步走”认定方法,与我国目前虚假陈述民事侵权责任因果关系认定的司法实践保持一致。在认定交易因果关系时,参酌“市场欺诈理论”,在特定情形下适用因果关系推定。在认定损失因果关系时,法院结合操纵行为发生的时间和损失发生的时间、操纵行为的潜在作用、连续性、影响股价变动的其他因素及其各自的作用力、作用范围等参考因素进行综合判定。

(三)损失及计算方法

就损失范围而言,德国立法明确损害赔偿原则为“让受害投资者回到未受到损害的状态”。美国的司法实践存在一定分歧,有法院指出,投资者不能获得惩罚性赔偿。也有法院认为,在强因果关系的情况下投资者可获赔间接损失。为避免损失范围过于宽泛,美国就单个投资者的赔偿金额设置了上限,但未限制赔偿金额总额的上限。对此,有学者主张参考内幕交易行为的惩罚性赔偿规定进行设限,即被告获利数额的三倍。但也有批评者认为,这种限制会导致原告实际获赔不足,而失去起诉救济的动力,故应持审慎态度。

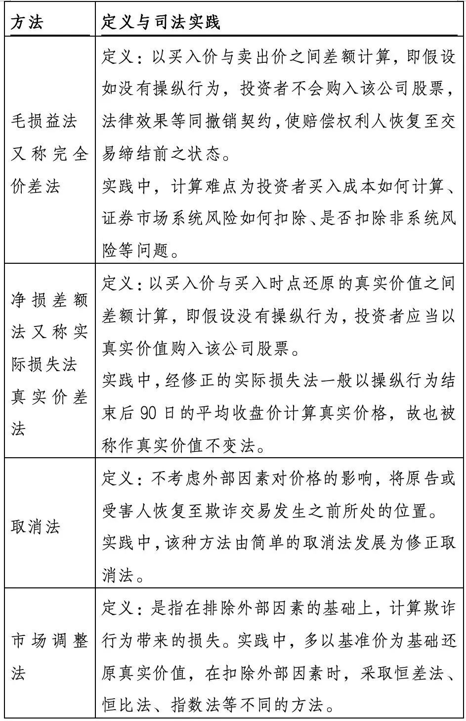
就损失计算方法而言,目前欧盟、德国、日本、韩国、我国香港特别行政区等国家(地区)的法律没有明确规定具体的计算方法。美国的司法实践中,各地法院在确定具体损失金额时,因为对于实际损失有不同理解,所以在司法实践中采用不同的损失计算方法。主要采用“毛损益法”和“净损差额法”等损失计算方法。其中,“净损差额法”作为美国和台湾地区司法实践普遍采用的方法,其核心在于“真实价格”的确定。即没有操纵行为情况下,股票的正常价格,并以此为基础计算出操纵证券市场行为给投资者造成的损失,符合侵权因果关系理论。由于认定真实价值的困难,美国法院有少数判决表面上虽采“净损差额法”,但却以揭露日后的价格或拟制的“真实价格”作为股票在交易时点的真实价值,这种“简易的”“净损差额法”掺杂了买入时点后发生的损失,其内核仍是“毛损益法”。由此,不难发现两种计算方式在司法实践中有逐步趋同的迹象。

表3 各国不同损失计算方法的定义与司法实践

四、操纵证券市场民事赔偿损失司法认定的关键要素

(一)适格投资者

就适格投资者而言,我们认为,操纵证券市场民事赔偿诉讼的适格投资者的范围不限于与操纵行为人做反向交易的投资者,而是在拉抬型操纵中,有买入行为的投资者;在打压型中,有卖出行为的投资者。从法理上看,操纵证券市场行为扭曲市场的方式是影响证券交易价格或者证券交易量。操纵证券市场行为的外部性影响不仅在于对手交易,还在于扭曲了操纵行为时期市场的整体交易情况和证券价格,使得投资者以扭曲后的证券价格进行了投资交易。从技术上看,股票交易实行集中竞价交易制度,虽然操纵市场者与受损投资者之间通过交易所匿名撮合成交机制而发生实际买卖关系,买卖双方难以一一对应,投资者不能也无需证明买卖之间的对应关系。

(二)交易结果关系认定

1.交易方向

根据价格扭曲的方向,基于操纵市场下“真实价格”与实际交易价格的互相关系,对操纵行为定性可以分为拉抬型操纵和打压型操纵。如果是拉抬型操纵市场,在操纵期间买入交易而受损的投资者可以主张赔偿;如果是打压型操纵市场,在操纵期间卖出交易而受损的投资者可以主张赔偿。相反,如投资者在拉抬型操纵中卖出受损或在打压型操纵中买入受损,其交易行为与操纵行为不具有因果关系,系因个人投资决策等其他原因导致,对该损失不予赔偿。例如,在拉抬型操纵市场行为中,一般而言交易价格是高于股票“真实价格”的,投资者在操纵期间卖出股票的,但可能由于卖出时点不佳,其实际卖出股票的价格低于股票的“真实价格”造成损失,因为该卖出损失与操纵行为不具有因果关系,损失不应由操纵行为人承担。

2.交易时段

我们认为,具有交易因果关系的交易时段包括操纵行为期间和行为影响消除期间,即影响消除期间为操纵行为结束后,市场价格回落到“真实价格”的期间。理由如下:

只要市场价格因为操纵行为产生了扭曲,即市场价格与“真实价格”不一致,投资者因为对价格的信赖而进行了投资,在该时间段内投资者的交易与操纵行为具有因果关系。具体而言,在拉抬型操纵市场行为中,适格投资者的买入时间是在操纵市场行为开始到影响力消除前;在打压型操纵市场行为中,适格投资者的卖出时间是在操纵市场行为开始到影响力消除前。

对于交易型操纵行为和信息型操纵行为的影响消除日的界定,根据两种操纵行为的影响方式有所不同。交易型操纵中操纵行为人通过操纵交易,扭曲市场供求关系,交易型操纵的影响完全消除的时点为操纵行为人操纵交易结束后,受到影响的证券交易价格和交易量的回落到真实状态的时点。信息型操纵的影响完全消除的时点,需要考虑在信息型操纵中,存在两部分行为:虚假陈述等滥用信息优势行为和反向操纵交易行为。操纵交易结束后真实信息不会主动被揭露,操纵行为中的虚假信息对价格的影响仍然存在,该虚假信息被揭露后,证券交易价格才会逐渐回落到真实价格。因此,信息型操纵对市场价格的影响完全消除的时点为虚假信息被揭露后价格回落到真实价格的时点。

在特定情况下,投资者的交易与操纵行为之间的交易因果关系应被切断。一是投资者明知操纵行为存在而进行投资的,如在信息型操纵市场行为中,投资者如果是在信息被揭露后买入,投资者明知证券价格不真实仍然购买,则不能获赔。二是投资者存在恶意投资、操纵证券价格的。

3.交易因果关系证明责任

推定因果关系即由被告承担因果关系不成立的举证责任,主要从证明责任分配的角度分析应采因果关系推定标准。采用推定因果关系主要基于以下几个方面考虑:一是从双方当事人距离证据远近的角度考虑。在操纵市场侵权中,操纵行为人具备财力、专业知识、技术设备的优势地位,具备证券专业知识,精通证券交易有关技术,对其操纵市场行为所引起的证券价格变动的信息掌握得更为充分。受害者距离证据较远,难以接近该证据。故由操纵行为人承担不具备因果关系的证明责任更为合理。二是从举证能力的角度考虑。在价格影响因素众多、价格波动的内在作用机制复杂、专业性和技术性极强的证券市场中,普通的投资者客观上难以获得材料证明操纵市场行为对价格变动的确产生了作用且其他因素对价格变动无影响,也就无法证明直接因果关系或者条件关系的存在。三是从法益保护的角度考虑。操纵市场行为危害性严重,应当严厉打击操纵市场违法行为,保护证券市场处于弱势地位的中小投资者的合法权益。如果参考传统民事侵权行为诉讼采相当因果关系理论证明要求较高,无法有效遏制该违法行为,且不利于保护投资者。四是从理论基础的角度考虑。操纵市场以“欺诈市场理论”为理论基础,股票价格常随着市场信息的变化而变化,操纵行为的基本特征是使股价偏离真实价格,导致投资者根据扭曲价格进行判断进行了交易,故推定该交易行为系因为操纵行为诱导的结果。五是参考虚假陈述的因果关系推定规则。操纵证券市场行为和虚假陈述侵权行为都使得投资者在公开市场集中竞价交易时投资受损,均适用“欺诈市场理论”理论认定因果关系,故操纵证券市场侵权中投资者受到的损失和操纵行为之间的因果关系,与虚假陈述侵权中的因果关系具有可参照性。因此,综合以上考量,宜采用因果关系推定原则,实现价值平衡。

(三)损失因果关系认定

损失因果关系是指操纵行为系投资者产生特定数额之损失的原因。操纵行为导致投资者购买股票时的实际交易价格偏离“真实价格”,导致投资者买入价格偏高或卖出价格偏低。因为受同一操纵行为影响的不同投资者,会由于已有持股仓位和成本的不同以及对受操纵行为影响的市场交易价量信号含义的判断不同,而对同一操纵市场行为产生不同的反应,在不同的时段实施买卖行为,从而产生不同的损失,甚至不产生损失。投资者交易方向、操纵市场的方式和操纵行为实际作用力之间会产生多种匹配结果,宜分门别类予以考察。

1.系统风险损失部分不予赔偿

投资损失与操纵证券市场行为之间因果关系的推定是建立在“欺诈市场理论”的逻辑基础之上,故对于因大盘指数或板块指数大跌而引起的个股股价波动,所造成的投资者损失系由市场风险所致,不应由操纵行为人承担赔偿责任。侵权损害赔偿的计算应有效剔除系统风险的“干预”。

2.其他风险因素损失部分不予赔偿

包括案涉证券真实价值变动等,主要为上市公司经营管理中的重大变故、重大挫折。该部分风险因素与操纵行为无关,却导致了价格发生波动,故应当在损失赔偿中予以扣除。可以通过对上市公司的重大事件影响纳入“真实价格”曲线,实现影响扣除。

(四)损失及赔偿范围

《中华人民共和国民法典》总则和侵权责任编确定了侵权损害赔偿补偿性质,即“填平”原则,损失赔偿范围包括直接损失和可得利益。对于操纵证券市场民事赔偿的损失及赔偿范围应当考虑损益相抵原则和损失赔偿范围限制。

1.损失范围为投资差额及其佣金、印花税、资金利息

就损失范围为投资差额及其佣金而言,与虚假陈述原理相似。关于印花税,可以投资差额损失为基数,按照印花税千分之一的征收标准,确定印花税损失金额,若是印花税仅对卖出方单边收取,则投资差额损失部分无佣金损失。关于佣金,可以以投资差额损失为基数,参照当时券商收取佣金的一般标准,以及该投资者的实际佣金标准予以确定。关于利息损失计算,可以投资差额损失为基数,参照投资者第一笔有效交易至行为影响消除日或基准日,按银行同期活期存款利率计算。

2.损益相抵原则的适用

若投资者在操纵开始到操纵影响消除期间存在多笔交易,则投资者可能因操纵行为中交易而获利,基于公平原则和损益相抵原则,其中盈利的交易所得利益应当在损失中抵扣。如在拉抬型操纵市场行为中,投资者在操纵期间卖出股票的,其实际卖出股票的价格高于股票的“真实价格”的差额,是投资者因操纵市场行为获得的利益。同理,在打压型操纵市场行为中,投资者在操纵期间买入股票的,其实际买入股票的价格低于股票的“真实价格”的差额,是投资者因操纵市场行为获得的利益。因获得利益与交易损失基于同一原因,根据公平原则和损益相抵原则,在损失中应当扣除所得的收益。

但是,拉抬型操纵投资者买入或打压型操纵中投资者卖出盈利的,该盈利与操纵行为不具有损失因果关系。例如,拉抬型操纵影响的交易价格是高于“真实价格”,但这种情况下投资者却因为买入时点等其他因素导致买入价格低于“真实价格”,该笔交易获利与操纵行为不具有损失因果关系,不适用损益相抵原则,该部分盈利不应抵扣。

3.损失赔偿范围限制

对于操纵市场民事损失赔偿是否需要设置限额,本文认为,应当对侵权行为人的损失赔偿范围设定上限。具体赔偿限额根据案件情况确定,以投资者的实际损失为基础,兼顾操纵行为人过错、清偿能力、投资者受害程度、损害结果等因素,同时参照《证券法》罚则部分的规定,将赔偿数额限制在违法所得或罚金的一定倍数以此协调各方利益的协调。理由如下:

操纵行为人对投资者的侵权通过市场影响到投资者,民事赔偿的适格原告包括全部交易投资者,但适格原告与操纵行为人可能并非交易对手方,原告投资者的损失也不必然表现为操纵行为人的非法获利。部分投资者的损失可能表现为其他投资者的获利,对于该部分单纯获利并未要求投资者返还,故如果由操纵行为人对该部分损失进行全部赔偿有失公允。如果受侵害的投资者众多,总体损失金额巨大,操纵行为人交易数量有限且违法获利不是很多,若让操纵行为人承担所有受损投资者的损失不设上限,会使操纵行为人责任过重。基于价值衡平的考虑,因此应对最终损失赔偿数额进行必要的限制。对证券欺诈行为的民事责任设置上限,以避免过分赔偿,也是法治发达国家的通行选择。同时,在民事赔偿损失认定中,司法审查已经采用全部投资者为适格原告、因果关系推定等倾向保护投资者的裁判规则,使得证券侵权赔偿的主体和范围都已经扩大,可能会使证券侵权赔偿数额存在过大的后果,应当在损失范围限定中予以修正限定。

关于操纵市场民事损失赔偿应否设限,需要将虚假陈述和操纵市场统合考虑。我们认为,目前虚假陈述民事赔偿中并未设置赔偿上限,而信息型操纵行为是虚假陈述行为与操纵交易获利行为的叠加,如果欺诈行为人在有反向交易获利时赔偿需要设限,而无反向交易获利时反而需要赔偿投资者所有损失,有失公允。上文关于操纵市场损失赔偿限制的说理同样适用于虚假陈述,因此建议就虚假陈述问题今后立法过程中也应当引入设置赔偿限额的规定。同时,根据《证券法》第二百二十条规定,违法行为人的财产不足以支付的,优先用于承担民事赔偿责任。实践中,或者因为行政处罚多先于民事诉讼,违法所得已经被收缴国库,受害人民事赔偿无法被执行。这需要进一步理顺民事赔偿和行政处罚的关系,在行政执法中对没收违法所得进行特殊处理,与民事赔偿诉讼的执行进行有机衔接。

五、损失计算的具体方式

操纵行为破坏了证券市场的价格形成机制,使得投资者无法依据证券的真实市场价格进行买卖决策,额外支付了人为制造的操纵价格(人为价格)与市场真实价格之间的差价,投资者的损失由此产生。操纵市场民事损害赔偿应以填补为原则,计算操纵行为给原告带来的损失尤为重要,一直以来损失计算的难点在于对操纵行为定价,具体量化操纵行为对原告利益的影响。本课题拟采用“净损差额法”及“价格同步对比法”,以投资者的实际成交价格与同期股票的真实价格之差来计算损失的具体金额。

(一)确定损失计算区间

损失计算区间应包括操纵行为开始日到操纵行为影响消除日,其中有三个关键时间点:操纵行为开始日、操纵行为结束日、操纵行为影响消除日。操纵行为通常包括制造人为价格和交易股票获利两个步骤,前者是手段,后者是目的,因此判断操纵行为开始日与操纵行为结束日要通盘考虑。不同的操纵类型中影响股价偏离正常价格的行为方式不同,交易型操纵的手段行为和目的行为均表现为控制账户组进行交易,信息型操纵的手段行为往往表现为控制信息披露的节奏和内容,目的行为表现为控制账户组进行交易。在交易型操纵中,开始日和结束日为控制账户组进行交易的起止日。在信息型操纵中,因为操纵行为通常表现为控制信息披露节奏和内容与控制账户组进行交易的叠加,故开始日、结束日的确定应综合考虑两种行为的截止日,通常情况下信息型操纵的开始日为信息发布日、结束日为信息揭露日(或更正日)。

在损失计算中,操纵行为影响消除日是指操纵行为结束后的合理期间内,因操纵行为而产生的人为价格回归至真实市场价格。操纵行为虽然结束,但其给市场带来的价格扭曲仍然存在,故操纵行为结束日到操纵影响消除日之间投资者仍会因交易标的股票而产生损失,在计算投资者损失时应将此区间考虑在内。操纵影响何时消除,取决于操纵力量、操纵时长等多种因素,需要结合个案具体情形酌定,操纵者施加的力量越大,连续操纵的时间越长,发布的信息越具有市场关注性,影响消除所需要的时间也可能越长。关于操纵影响消除日的确定规则法律并没有明确规定,在目前的司法实践中可参考《最高人民法院关于审理证券市场虚假陈述侵权民事赔偿案件的若干规定》关于虚假陈述基准日(影响消除日)的确定规则,以交易型操纵行为结束日或信息型操纵信息揭露日起,集中交易累计换手率在10个交易日内达到可流通部分100%的,以第10个交易日为影响消除日;在30个交易日内未达到可流通部分100%的,以第30个交易日为影响消除日。

(二)操纵的损失计算方法

本课题认为损失计算上应适用“净损差额法”,并且对其进行合理的改良,设计出“净损差额法”和“价格同步对比法”相结合的损失计算方法,即根据行业类比法或多因子量化模型计算出操纵行为实施日到操纵影响消除日区间之内的模拟真实价格,采用投资者实际交易价格和模拟真实价格对比的方法来计算投资者因市场操纵导致的投资损益。

1.确定损失计算范围

明确纳入损失计算的交易如下:

(1)交易型操纵中,投资者在实施日至操纵影响消除日期间的买入行为和卖出行为,纳入投资损失计算范围。

信息型操纵中,投资者在实施日至揭露日期间的买入行为和卖出行为,纳入投资损失计算范围。投资者在揭露日至影响消除日期间所卖出的标的公司股票纳入投资损失计算范围。投资者在操揭露日至影响消除日期间的买入行为不纳入投资损失计算。

(2)拉高型操纵纳入投资损失计算的交易行为包括“买入受损”和“卖出获利”。“买入获利”和“卖出受损”这两类情形不纳入损失计算。

打压型操纵纳入投资损失计算的交易行为包括“卖出受损”和“买入获利”。“卖出获利”和“买入受损”这两类情形不纳入损失计算。

2.具体损失计算方法

损失量化计算模型采用“价格同步对比法”来计算投资者因市场操纵导致的投资损失。该方法的基本逻辑是对影响股价的各种因素加以定量分析,在不考虑操纵因素的前提下,以其他各种因素所形成的标的公司收益率曲线计算出模拟价格,将其与投资者在交易中的实际成交价格进行对比,从而得出投资者因受操纵影响而产生的投资损失。就标的公司而言,除操纵因素外,影响其股价的主要因素包括大盘因素、行业因素、个股风格因素和其他重大事件。故“价格同步对比法”基于大盘因素、行业因素、个股风格因素以及重大事件因素的量化计算构建模型,模拟除操纵因素外,其他因素影响形成的标的公司股票日收益率图片(t代表不同日期),再以操纵实施日的前一交易日标的公司股票实际收盘价为模拟初始价格图片,根据模型计算的日收益率模拟出标的公司每日股票价格图片(以下简称标的公司股票模拟价格)。

在估计出标的公司股票模拟价格后,采用“净损差额法”分步计算每个投资者因操纵导致的投资损失。需要强调的是采用“净损差额法”计算投资者损失时应注意损益相抵原则,并以投资者账面损失作为损失核定的上限。侵权损害赔偿的目的在于填平实际损失,使权利恢复到侵权行为发生前的状态,超过账面损失的部分不应当属于投资者可获赔的范围,投资者因操纵行为获利缺乏合理依据。所以,应当根据公平原则,以账面损失为投资者可获赔的上限。

第一步,以模拟价格核算投资损益:

(一)模拟单笔投资损益

拉抬型操纵单笔投资损益=(模拟价格-实际成交价格)× 成交数量。

其中,成交数量的符号体现交易方向。对于买入交易,成交数量为正;对于卖出交易,成交数量为负。如单笔损益为正数,则该笔投资有收益;如单笔损益为负数,则该笔投资有损失。

打压型操纵单笔投资损益=(模拟价格-实际成交价格)× 成交数量。

其中,成交数量的符号体现交易方向。对于卖出交易,成交数量为正;对于买入交易,成交数量为负。如单笔损益为正数,则该笔投资有收益;如单笔损益为负数,则该笔投资有损失。

(二)模拟累计投资损益

累计投资损益是投资者的单笔投资损益加总后的结果。计算公式为:

累计投资损益=实施日至影响消除日期间单笔投资损益之和。

如累计投资损益为正数,则投资者无损失;如累计投资损益为负数,则投资者有损失,计算结果为投资者的模拟损失。

第二步,以实际成交价格计算投资者账面损益:

账面损益是投资者因标的公司的股价波动直接导致的损益。

计算公式为:账面损益= -(实施日至影响消除日期间每笔成交数量×实际成交价格)+(影响消除日后仍持有股数-实施日之前的持股数)× 基准价。

其中,成交数量的符号体现交易方向。基准价指操纵行为结束日起至操纵影响消除日期间每个交易日收盘价的平均价格。如账面损益为正数,则投资者无损失;如账面损益为负数,则投资者有损失,计算结果为投资者的账面损失。

第三步,确定对投资者的赔偿金额:

投资者的可获赔金额应以其账面损失为上限。通过比较第一步“模拟损失”和第二步“账面损失”的具体金额,若“模拟损失”不超过“账面损失”,则赔偿金额为“模拟损失”;若“模拟损失”超过“账面损失”,则赔偿金额为“账面损失”。计算公式为:

赔偿金额=Min{|模拟损失|,|账面损失|}。

(四)模拟计算结果展示——以投资者诉鲜言操纵证券市场案为例

首先根据《行政处罚决定书》确定案件的操纵区间,以2014年1月17日为实施日,2016年10月18日为操纵行为结束日(揭露日),2016年11月14日为操纵行为影响消除日,基准价为12.73元。

其次,根据多因子量化模型计算鲜言操纵的多伦实业股份有限公司(股票简称多伦股份)股票的模拟真实价格:

表4 多因子量化模型模拟出的多伦股份模拟真实价格

最后,逐笔计算交易盈亏,进行盈亏相抵汇总,根据计算结果判定投资者索赔资格和索赔金额,如表5所示:

表5 投资者损益计算表

张三的模拟损失为53260元,账面损失为27580元,模拟损失大于账面损失,因此赔偿金额为27580元。

李四的模拟损失为26027.8元,账面损失为65558.2元,模拟损失小于账面损失,因此赔偿金额为26027.8元。

六、结语

(一)适格投资者

理论源于实践,进而指导实践。通过梳理现有理论观点、操纵证券市场民事赔偿责任立法及纠纷案件情况,本课题发现,不同类型的操纵证券市场行为对股票真实价值的影响方式有所不同,尤其是在信息型操纵证券市场行为中,有可能操纵行为与虚假陈述行为交织在一起,共同对目标股票价值施加影响,因此在具体计算损失时,必须对两种行为发生的时段,以及不同损失计算方法加以协调,进一步细化完善操纵证券市场民事赔偿的损失计算方法。同时,在研究分析证券虚假陈述行为与操纵证券市场行为对市场价格扭曲的作用机制与作用结果的基础上,提出可以“净损差额法”作为证券虚假陈述与操纵证券市场两种行为所致投资者损失的统一计算方法。实践是检验理论的必经途径,在实践中,不断厘清模糊概念,填补空白地带。希望本课题的初步研究可以为不断完善操纵证券市场行为民事赔偿法律责任体系提供理论支持,从而有所裨益我国资本市场的规范健康发展。


【声明】
本文来源于网络,禁止任何商业用途,旨在克服金融法学研究力量分散化、研究成果碎片化、研究体系零星化的问题,以便学习者集中学习及研究者有效交流,我们对于每一篇文章的专业性、学术性、深入度进行了审慎考量,感谢原作者及原刊物对于金融法学所作出的重要贡献,如本文在本网站展示有所不妥,请联系小编予以及时删除或协商授权(联系邮箱:540871895@qq.com)。本网站仅用于学习、研究、交流,不进行任何商业合作,不作任何商业用途。
0人赞 +1
专家基本信息
【展开】
专家推荐文章
暂无推荐文章信息
今天是2025年10月26日 周日
导航