今天是2025年10月25日 周六
梦想就像是一条路,只要你肯去走,就一点会走到终点,早!
关于本网
位置:
刘卫锋,马佳慧|市场操纵行为中损害算定的检视与再造

作者:刘卫锋 马佳慧

来源:《证券法苑》第40卷

发布时间:2025-08-25 19:22:34

【摘要】
损害算定是影响市场操纵行为人民事责任的重要因素,但《证券法》规定的原则性和市场操纵行为的复杂性,导致市场操纵行为损害的算定在司法实践中存在诸多问题。本文基于市场操纵行为中损失算定的实践,检讨市场操纵行为损失算定存在的问题,进而提出“事件分析法”的损失算法,完整分析市场操纵行为的赔偿范围、致损行为、事件影响证券价格的窗口期以及市场操纵行为影响消弭时点,进而构造市场操纵行为赔偿额算定结构
【关键词】
市场操纵行为;损害算定;净损差额法;事件分析法


作者简介:刘卫锋,西北政法大学民商法学院副教授,法学博士;马佳慧,西北政法大学法治学院硕士研究生

一、问题的提出  

随着我国资本市场的发展,市场操纵的证券欺诈行为层出不穷,由此产生的案件纠纷也逐渐攀升。市场操纵行为人背离市场自由竞争机制,营造证券市场虚假的交易数量、交易价格以及交易信息,人为干预证券市场的真实供需关系,以此引诱普通投资者在不了解真实情况参与证券交易,为自己谋取不正当利益或转嫁风险。《证券法》第55条第2款规定“操纵证券市场行为给投资者造成损失的,应当依法承担赔偿责任”。由此可以看出,《证券法》仅对操纵市场的赔偿责任进行原则性规定,对于市场操纵行为人承担赔偿责任的范围、损失的计算方法等并未明确规定。《最高人民法院关于审理证券市场因虚假陈述引发的民事赔偿案件的若干规定》(以下简称新《虚假陈述民事赔偿规定》)虽然对证券虚假陈述纠纷案中投资者损失赔偿的计算作出了相关规定,但对如何量化系统风险等非虚假陈述因素引致损失并未作出明确的规定。这种情形下,法院是否可以参照新《虚假陈述民事赔偿规定》来认定操纵证券市场的民事赔偿责任和损失的计算数额尚存在争议,至今未形成统一的裁判观点。基于上述问题,本文对证券市场操纵行为中损失算定的分歧进行检讨,在此基础上对损失算定的结构进行分析,并结合实践中的合理经验,进而提出证券市场操纵行为损失算定的规范路径。

二、市场操纵行为中损失算定的实践

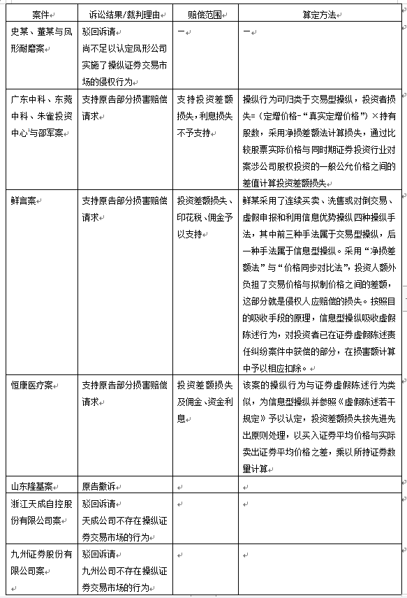
《证券法》第55条规定,操纵证券市场行为给投资者造成损失的,行为人应当依法承担赔偿责任。但截至目前,统计各地法院针对操纵市场行为的民事赔偿案件,投资者仍只有少数提起诉讼,并且支持投资者获得赔偿的案件更是少数。通过检索裁判文书网以及“威科先行”等,共检索到切实可查的10份操纵证券市场民事赔偿的裁判文书,其中一起已移交至山东济南中级法院后由原告撤诉而终结,将被告、案件事实一致的案件进行汇总,情况如表1所示。

表1 司法实践中市场操纵行为损失额算定情况

根据《证券法》的规定,因市场操纵行为而受损的投资者可以通过提起民事诉讼寻求救济,但长期以来,操纵证券交易市场民事赔偿案件数量始终处于较低水平,支持投资者对操纵市场行为主张的民事赔偿则更为少见。经检索发现2020年的恒康医疗案为获赔的第一案,于2021年陆续出现的邵某案、鲜某案,其赔偿诉请得以被法院支持。但投资公众缺乏权利意识、缺乏自我保护意识,同时对于市场操纵行为人承担赔偿责任的范围、损失的计算方法没有统一的司法裁判标准,使操纵证券交易市场民事责任的落实举步维艰。因此,在司法实践中,法院为了解决上述问题在现行法的框架下试图构建起统一的司法裁判标准。

在获赔的3起案例,法院裁判的路径均为被告是否存在操纵证券市场的侵权行为,若存在同时操纵证券市场行为导致了原告投资者的损失,那么被告主观上存在过错,客观上具有违法性,则应当依法承担民事侵权赔偿责任。但对于投资者损失赔偿范围以及损失算定方法存在分歧。首先,对于赔偿范围三起案例存在差异,一方面是原告诉请不同,另一方面是法院对投资者损失赔偿范围的两种思路,以鲜言案为代表法院根据侵权责任法理确定赔偿范围,侵权损害赔偿的目的在于填平实际损失,使权利恢复到侵权行为发生前的状态,因而对于投资差额损失、印花税、佣金予以支持。而恒康医疗案以最高人民法院《关于审理证券市场因虚假陈述引发的民事赔偿案件的规定》(以下简称旧《虚假陈述民事赔偿规定》)第30条为依据,损失包括投资差额损失以及佣金、资金利息。其次,对于损失算定方法,3起案例均以侵权责任为逻辑起点,但在具体方法选取上存在差异。邵某案、鲜某案均采用净损差额法计算投资差额损失,但邵某案采用同时期证券投资行业对案涉公司股权投资的一般公允价格作为真实价格,而鲜某案采用同时期股票的真实价格作为案涉股票的真实价格。恒康医药一案中认定该案件涉及的操纵行为与证券虚假陈述相似,且原告是在操纵行为结束的次日即卖出了股票,从而认为原告的损失以及其损失与被告的操纵行为之间的因果关系均可以类推适用旧《虚假陈述民事赔偿规定》。对于是否能根据旧《虚假陈述民事赔偿规定》的相关规定来审理操纵证券市场民事赔偿案件,法院的态度由过去的“不能”转变为“可以”,但这只是一种有条件的类推适用,需要因个案的具体情况而作出判断。法院之所以出现这样的变化,一是因为在投资者保护的大环境下,加强了对操纵证券市场的司法保护力度,二是法院也逐渐认识到不能因为没有明确的法律规定以及司法解释,而驳回投资者的索赔诉请。综上,我国证券法律制度虽然规定了市场操纵行为的民事责任,但实践针对损害额的算定存在分歧。

三、市场操纵行为中损失算定方式之检讨

关于市场操纵行为中的损失算定方式,有以下两种不同的主张:

(一)操纵型购买价格与法庭辩论终结日市场价格或者出售价格之间的差额

若没有出售所购买的证券,则从投资者基于操纵市价形成的操纵价格而实际支付的购买价格中扣除法庭辩论终结时市场价格的差额作为损害赔偿额。换而言之,如果已将证券进行出售,相当于扣除出售证券时价格的差额作为损害赔偿额。据此,若以操纵市价行为形成的价格买入证券的投资者所遭受的损失额,则基于操纵市价形成的操纵型价格与法庭辩论终结之日价格的差额计算;如果已经出售了其证券,则根据操纵市价形成的操纵型价格与出售操纵型证券价格的差额计算。另一方面,在这种计算损失方法中,带来了与金钱性恢复原状相同的效果,以金钱赔偿来计算投资者基于操纵市价行为形成价格所购买证券而造成的损失,进行使其支付的金钱恢复原状。然而,在这种损失算定方式中,根据操纵型价格投资者是否继续持有该证券,以及出售证券价格这一偶然情况,损失的范围会有所不同,因此损失的计算也存在问题。

(二)真实市场价格与操纵型购买价格的差额

该主张认为,在没有操纵市价行为的情况下,根据形成的真实市场价格和操纵市价形成的操纵价格,以及实际支付的购买价格之间的差额作为损害赔偿,即差价计算法。另一方面,该主张是根据民法上侵权行为损害赔偿计算的原则,在选定灭失财产的价额时,原则上采纳了以侵权行为时为基准,以当时的交换价格为基础计算损失额的方式。一般来讲,根据民法的基本原则,损害意味着如果没有侵权行为存在的财产状态和因侵权行为而造成的状态进行比较后计算其数额,上述主张也是基于这一原则确立,被认为是最能反映受害本质的方法。然而,在该种损失算定下,若没有操纵市价的行为,形成的真实价格如何计算则成了问题。股价真实价格的计算,已有了一些理论与司法实践的探讨,如前端真实价格(如操纵行为实施日前十日的平均价格)、后端真实价格(如操纵行为结束日后十日的平均价格)、设定系数推定真实价格(考虑非操作因素对真实价格的影响)等。目前将其从具体个案中剥离出来的困境非常明显:其一,不同金融模型算法之间优劣难辨。从金融学的观点来测算股票应然的市值,目前已有多种研究方法,但因模型设计及参数选择的不同,所得结论也存在较大差异。其二,财务模型的计算方法很难为法律界人士和当事人所理解、审查和接受。由于财务建模过程中包含了大量的计量经济学以及统计工作,每个案例都需要单独计算。特别是,当不同的专家证人,通过不同的计算方式,得出的结果也会大相径庭的情况下,作为一名非专业的人士,该如何选择、审查和做出法律判决,这是一个十分棘手的问题。综上,第一种损失额的计算方式较为简便,且通过金钱上的恢复可以反映受害者的实际损失额。然而,计算损失时,若以法庭辩论终结时或者出售时为标准,根据不同的情况,可能完全没有损失或者损失可能增加等。例如:A股股价因操纵市价而形成每股300元的状态下买入后,由于经济形势良好和特定利好因素的影响,同行业股票涨幅均上涨了100%以上,但是,若发现该价格系操纵市场而形成的价格行为,A股的股价在每股300元的情况下无法再上涨,因此,将买入的每股300元股票进行抛售,那么按照第一种计算方式,就没有发生损失。若没有操纵行为,A股的真实价格为每股150元,由于利好因素,A股可能会上涨100%,可以以每股500元的价格抛售,这种情形下,完全无法反映对预期利润的损害。相反,B股的买入价格为300元,但发现是因操纵市价行为引起的价格,因此在抛售时,股票的价格下降到每股200元,但由于其他市场情况进一步下跌,如果以每股100元抛售,那么与操纵市价无关的100元将包括在操纵市价造成的损失中,具有不合理性。

四、市场操纵行为责任中损失赔偿额算定的结构分析

(一)市场操纵行为赔偿范围

确定操纵行为造成的损失范围并进行计算大致可以有两种方向。首先,(1)如果强调没有当时的操纵行为等,则不会以高额的价格购买股票,而是以“正常价格购买”的角度,其损失额将体现为操纵市价行为造成的差额。(2)如果强调没有当时的操纵行为等,直接从“没有取得股份”的角度,其损失额中不仅包括操纵行为造成的差额,其他原因导致的股价下跌也有可能纳入损失计算中,包括特别情况造成的损失等形式。也就是说,从概念上看,在前者的情况下,如果说取得者已经决定购买股票的情况下,操纵行为只影响了购买价格,那么对于之后操纵行为以外的情况引起的股价变动,不必由操纵行为者承担责任。在决定是否买入证券时,考虑到其市价、股票发行公司的财务健全性也是考虑因素之一,(2)的做法也有道理,但考虑到以下几点,其损失范围原则上应根据(1)的方式纯粹限定在“操纵行为产生的差额”。也就是说,第一,在实际证券市场的实务中,即使某公司的操纵行为、财务欺诈等事实被曝光,该公司的股票在那之后虽然是低价,但经常会继续活跃交易。第二,(2)的方式是证券市场上进行大规模交易的损害赔偿方式,特别是在有多个债务人的情况下,很难一概而论地计算可预见性,存在不恰当的一面。仅仅因为有操纵市场等归责事由,公司是否应该对以后无法控制的情况(如市场状况的恶化)承担损害赔偿责任也是个疑问。第三,由于财务欺诈等欺诈行为的程度太严重,当该股票的正常价格实际上接近于零时,如果投资者知道这一事实,就很有可能不会买入该股票,但在这种情况下,通常其买入价格本身就是损失额,因此(1)和(2)之间并没有太大差异。

根据主流观点,市场操纵行为人承担侵权赔偿责任,侵权损害赔偿一向奉行全面赔偿原则,损害赔偿的范围应以实际发生的损害为计算标准,不考虑行为人的主观过错程度,不应当使受害人获得额外利益。全面赔偿包括直接损失和间接损失。操纵行为人要对现有财产的直接减少进行赔偿,这一点毫无疑问。对在正常情况下实际上可以得到的利益即可得利益的减少,是否应纳入赔偿范围学界争议颇多。如果投资者可以从尚未实现的可得利益中获得赔偿,这就相当于把市场风险转嫁到市场操纵行为人身上,而对投资者的救济则成为了对其参加高风险投资的保障,将可得利益纳入到市场操纵行为民事赔偿范围之中,这无疑会违反公平原则。此外,影响证券市场的因素有很多,投资者的可得利益很难对其进行明确的界定,因此,并不适合将可得利益纳入到市场操纵行为损害赔偿范围之内。

在损害赔偿中,存在惩罚性赔偿和补偿性赔偿。惩罚性赔偿是损害赔偿的一种,与补偿性损害赔偿相对。惩罚性赔偿的主要目的是对加害人进行惩罚,而非对受害人造成的损失进行弥补。补偿性赔偿是以填补受害人的损失为目的,实现对其损害的救济。惩罚性赔偿意味着在填补损害之外,加害人另行支付的金钱,形成损一赔多的局面,它不局限于受害人所受的损害,带有惩罚和威慑作用。若在市场操纵行为中引入惩罚性赔偿,则需要考虑设定惩罚基准、惩罚倍数、举证责任分配、是否存在操纵行为人责任过重以及对影响资本市场积极性等一系列问题。在补偿性赔偿的算定还未形成成熟的机制的前提下,又设置惩罚性赔偿易给司法实践造成过重的负担,因此,确定市场操纵行为赔偿范围应坚持传统民法以损害填补为原则的民事责任机制。

综上,市场操纵行为赔偿范围应限于投资被操纵的目标证券期间证券价格变化所遭受的损失、交易佣金、已购买或出售的证券的印花税。投资者是在证券市场受到他人操纵的情形下,支付了比证券市场未被操纵时更多的金钱买进证券即买入受损,或少获得了如果证券市场未被操纵时卖出证券应获得的价款即卖出受损。对于佣金、印花税范围应限于投资差额范围内的该部分费用,而不能无限制的扩张。因市场操纵行为而受到损害的投资者,受到影响的也只是依附于投资差额部分的佣金、印花税。

(二)事件分析法的调适

如上所述,若按照第二种计算方式,以受害者买入股票的时间为基准计算损失相较在法庭辩论结束日或处理日更合理。另一方面,可以证明市场操纵者获取的不正当利益相当于形成的较高操纵股价和与适当股价的差额,这成为决定行情操纵者利益范围和受害人损失范围的重要标准。

实践中,法院一般采纳第二种计算方式,但是,当受害者实际抛售的价格超过真实股价,法院往往将操纵性股价和抛售股价的差额计算为损失额。例如,若A股的正常股价为每股150元,在操纵市价行为导致的操纵股价为每股300元的情况下以每股250元抛售,根据第二种计算方法,损失额为每股150元,但根据法院的主张,损失额为每股50元。换而言之,将真实股价和抛售股价之间的差额每股100元视为操纵行为者的利益,而不是受害者的损失。随着操纵市场行为发现,C股股价进一步下跌,抛售价格为每股50元,与买入时操纵股价每股300元相差每股250元,正常股价每股150元和操纵股价每股300元的差额为150元,根据第二种计算法,作为买方的受害者将因每股100元的部分未被认定为损失而可能被视为是不正当。为了解决这一问题,将前者的损失额每股250元和后者的损失额每股150元之间的每股100元视为特殊情况造成的损失,根据我国《民法典》第1165条第1款规定:“行为人因过错侵害他人民事权益造成损害的,应当承担侵权责任。”从适用规定来看,市价操纵行为人因过错侵害他人的情况下,可以解释为包括每股100元的损失,以完善第二种计算方法存在的不足。

然而,证券市场的价格千变万化,受到各种因素的影响,若没有操纵市价的行为,就很难计算形成的真实价格,因此第二种计算法也存在一定问题。对此,有必要采纳事件分析法。

事件分析法,是一种用于研究特定事件或政策冲击对个体行为影响的实证研究方法。事件分析法在早期主要应用于公司金融领域,例如分析股票拆分、信息披露、企业并购等事件对公司股票价格或超额收益率(Abnormal Return)的影响。正常股价的计算方法是通过专家的鉴定,比较操纵市价行为并受到影响的期间(事件期间)中的股价动向和没有该事件时的股价动向,当该差异在统计上有意义时,则认为股价受操纵市价行为的影响而变动,根据事件期间之前或之后一段时间的综合股价指数、行业指数及同类企业股价等公开指标中最恰当的一个导出的稀有方程,计算出事件期间的正常收益率,然后以此为基础,通过金融经济学等合理的方法来推断事件期间的正常股价。”事件分析法是通过比较某个事件发生期间股价的变化和没有该事件的时股价动态,根据其差异从统计学上计算正常股价的方法,即评估某个事件对股价影响的统计技术。据此,为了计算正常股价,需要考虑股票发行公司的销售额、营业利润、负债率、长短期展望的个别情况和市场或行业的状态以及国内外社会经济的整体趋势等诸多因素。事件分析法不同于上述两种方法,着眼于操纵市价与某一推定价格(或委托机构算定的拟制价格或规定某一日市价为计算价格)之间的差额,其关注操纵行为给股价带来的影响,进而推算出股票的正常价格。

(三)事件影响证券价格的窗口期细化

计算市场操纵行为的损害额,需要确定该操纵行为对于股价的影响期间即窗口期。在市场中,市场操纵行为会快速反应到股价中去,在几十分钟甚至几小时内,股价便会根据操纵行为而发生变化。因此,窗口期起始时间应该设为操纵行为前一个交易日,如果超过这个范围,会出现其他因素影响公司股价。

在“操纵行为”造成的影响中,是否应包括因这些操纵行为被发现而产生的(低于正常股价的)进一步下跌部分。换句话说,窗口期的终点日是设定为操纵行为影响消弭日后一天还是包括操纵行为被揭示日后一天。公司通过财务欺诈等披露错误信息后被发现的情况下,认定财务欺诈参与人的责任尤其需要考虑的问题。例如,假设A以600元的价格购买了正常价格为300元的股票,在发现虚假披露后以120元的价格抛售了该股票。根据上述结论,如果额外减少的180元(正常价格300元-卖出价格120元)是由于市场环境等外在因素造成的损失,则投资者不能针对这部分要求损害赔偿(即以600元买入股票后以120元卖出的人很难赔偿480元的差额)。如果没有市场环境等其他因素,涨跌是由披露本身造成的呢?如果最初错误披露的事实被揭露,股价很可能比反映股票内在价值的正常股价跌得更多。即(1)今后针对该企业提起的损害赔偿诉讼等诉讼费用(诉讼相关成本)对股价产生不良影响。(2)存在所谓的 “崩盘效应”,即企业价值分析能力差的普通投资者在价格下跌时开始抛售,且随着计划的抛售,跌幅扩大。对于这些过度损失在什么时候会被扭转,这取决于投资者群体的构成、交易频率等。

另外,与股价受虚假信息披露意外的外部因素影响的情况不同,因发现虚假信息披露而导致股价下跌是否可以看作自虚假信息披露之时起就可以预见的损失则存在问题。换言之,在瑕疵信息披露当事人一般可以预见到在发现瑕疵信息披露后股价会跌至正常价格以下,且正常价格不易恢复的前提下,就会产生瑕疵信息披露当事人是否对额外跌幅承担赔偿责任的问题。

一般来讲,这样低于正常股价的额外跌幅应该被排除在该操纵行为对于股价的影响期间。特别是,(1)即使公司没有进行信息披露并如实公布,也会出现暴跌效应,从这个角度看,暴跌的结果往往是要披露的“坏消息”的消散,而不是信息披露本身,因此很难追究信息披露相关人员的责任;(2)外因导致的暴跌和暴跌效应导致的追加暴跌有时很难区分,如果将前者排除在损害赔偿范围之外,如本文的立场,则排除后者可能有利于涉及多个受害人的证券诉讼的客观解决;(3)如果允许额外跌幅的损害赔偿,将对已经卖出股票的受害人提供更大的保护,但对仍持有股票的受害人可能造成不利,因为可能造成公司资产的流失,因此扩大损害赔偿范围应慎重。同时,一旦将该期间扩大至此,可能引导投资者在这一情况下盲目抛售股票,会对该企业运营造成不利影响,因此要慎重考虑将窗口期扩大至操纵行为被揭示日的后一天。

因此,将股市走势进行简化,如下图所示,L表示通过事件分析法来推断事件期间的正常股价; L1表示拉抬价格型股票走势;L2表示打压价格型股票走势;投资者的损失即在操纵行为开始至操纵行为影响消弭所形成A区以及B区卖出或买入股票产生的损失。操纵市场行为往往是一个连续的活动,投资者在连续买卖过程中,可能会受到损失,但同时也有可能获得利润。在非法行为责任中,如果加害行为与损害发生之间存在时间间隔,则应视为在损害成为现实时成立赔偿请求权。在这种情况下,损失是多次交易行为的叠加。需关注操纵行为开始至操纵行为影响消弭这段期间该只证券价格偏离正常价格指数变动的幅度,并以该期间为基础计算损害额。

(四)致损行为的细化

操纵行为人利用交易或信息等手段扭曲市场价格,可分为拉抬价格型和打压价格型两类,因操纵市场而受损的投资者亦可分为两类,一类是减持型受损,误导投资者以低于股票真实价格卖出而遭受损失;另一类是增持型受损,误导投资者以高于股票真实价格买入而遭受损失。以恒康医疗案的拉抬价格型操纵行为为例投资者具体损失情况可细分以下情形:第一,投资者在操纵行为前购买股票并在操纵行为影响消弭之前卖出并遭受损失的;若投资者于拉抬期间卖出遭受的损失,该损失由市场因素导致,不可归责于操纵者,如投资者于2013年5月8日买入于同年6月10日卖出;若投资者在操纵行为影响消弭之后卖出,买入与卖出的股票价格均由市场因素决定,因此遭受损失不可归责于操纵者。第二,在操纵行为开始后买入并持续持有遭受损失的;因操纵市场行为而造成的损失,未必就是通过抛售来反映。如在拉抬型操纵中,投资者以过高的价格买入了证券。这一损失在投资者买入之时就已形成,而无需通过结算“买卖差价”来计算损失,如在2013年7月3日买入并持有。第三,在操纵行为开始后买入、在操纵行为影响消弭前卖出遭受损失的。第四,在操纵行为开始后买入、在操纵行为影响消弭后卖出遭受损失的,如2013年7月3日买入于2013年7月5日卖出。第五,在操纵行为影响消弭后买入主张损失的,因投资者根据真实的信息进行交易,故不可归责于操纵行为人。

(五)操纵行为影响消弭时点界分

在计算损害额时,还需要考虑几个时间点,如操纵行为实施日、操纵行为结束日、操纵行为影响消弭日以及操纵行为露日等。证券虚假陈述行为的揭露披日和影响消除日一般相隔较近,而且根据新《虚假陈述民事赔偿规定》,后者实际上是依据前者来推定的。但操纵市场行为的披露日和影响消除日往往相距甚远,操纵市场行为往往在其影响消弭后数年后才会被揭露,同时其股价也不会由于披露行为而产生显著变化。因此在市场操纵行为中揭露日的重要性相较较低,关键的时间节点是操纵市场行为结束之日以及操纵行为的影响消弭之日。就影响消弭时点,恒康医疗案中成都中院在判决书中提出,“在操纵行为结束后,恒康医疗公司股价随着减持公告应声下跌,直至泡沫被挤净,价格趋于平稳,股票价格逐渐向其真实价值回归。市场操纵行为结束后,它的欺诈效应要多长时间才会被市场消化需要考虑的因素比较多”。鲜言案中上海金融法院认为,“交易型操纵与信息型操纵制造人为价格的方式不同,其影响消除所需要的时间也不同,交易型操纵影响何时消除取决于操纵力量、操纵时长等多种因素,信息型操纵行为影响何时消除取决于其发布之信息的影响何时消除。在鲜某对标的公司进行信息披露的节奏和内容上,确定了信息型操纵的影响在2016年11月14日被消除,改日距操纵行为结束已经过去了一年多的时间,在这段时间里,标的公司股票累计换手率达到100%以上,应该可以将交易型操纵的影响涵盖于内,故这一时点可以被视为整个市场操纵行为的影响被消除之日。综上,这也意味着计算或推定操纵市场行为影响消弭时日的难度远大于证券虚假陈述。

操纵行为影响消弭从理论来说即被操纵股票价格波动率回归于正常水平,如在拉抬型市场操纵的过程中,股票价格和交易量会显著增加,此时该行为将人为的错误信息反映到证券价格上,扭曲了证券价格,释放了虚假的市场信号,而在投资者看来,这是一种正面的信号,从而使投资者的情绪高涨购买被操纵的股票,导致投资者受操纵行为误导而买入虚高价格的股票。当操纵行为结束后,对于换手率较低或者投资者关注度较低的股票,即使股价出现偏离正常水平较大的现象,投资者也无法在短期内把股票的价格迅速拉回到正常水平。这是因为,即便有一些投资者注意到了这只股票的潜在价值,却无法及时找到交易相对方卖出手中被高估的股票或者买入被低估的股票。此时被操纵股票价格波动率回归正常水平较换手率高或者投资者关注度较高的股票所需时间便会更长。

市场操纵行为损害额的算定,需要认定操纵市场行为的影响消除日,将投资人获赔限定在市场操纵行为致损范围内。但认定该影响消除日需考虑因素繁杂,每一具体个案中市场消化操纵行为所需时间长短不一。参照新《虚假陈述民事赔偿规定》该影响消除日按情况可设置为(1)自操纵市场行为终了之日后至相当于被操纵的股票数量换手率达100%之日认定为影响消弭日;(2)已经退出证券交易市场的,以摘牌日前一交易日认定为影响消弭日;(3)已经停止证券交易的,可以停牌日前一交易日认定为影响消弭日;恢复交易的,以情况(1)确定影响消弭日。

 五、结论

(一)事件分析法于规范之适用

1. 确定所需分析的事件

所需分析的事件通常是操纵行为人所实施的操纵行为,包括连续交易操纵、约定交易操纵、蛊惑操纵等交易型操纵以及信息型操纵。需要注意的是,实践中操纵行为人会采取多种操纵方式甚至包括交易性操纵以及信息型操纵在内的操纵手法。由于市场操纵行为的民事诉讼往往在该市场操纵行为受到刑事或行政处罚后再行提起,在判决书或处罚书中会写明具体的市场操纵行为,因此分析市场操纵行为较为简单。

2. 确定窗口期

确定市场操纵行为的窗口期,便要确定市场操纵行为的实施日、市场操纵行为结束日以及市场操纵行为影响消弭日。市场操纵行为的实施日以及结束日可参照判决书或处罚书中列明的实施日、结束日,而对于影响消弭日由于实践中操纵行为人会采取多种操纵行为,则应当分别计算每个操纵行为的影响消弭日,进而计算出整体操纵行为的影响消弭日。

3. 通过事件分析法计算股票的正常价格

事件分析法通过比较某个事件发生期间股价的变化和没有该事件的时股价动态,根据其差异从统计学上计算正常股价。在此过程中,将行业指数、公司前景、系统风险等因素考虑在内。需要指出的是,系统风险本就是损害计算的一个难题,而事件分析法恰好能解决该问题。法律本身并没有定义系统风险,但证券市场存在某种或几种因素对所有股票价格产生影响,这种影响为个别企业、行业以及投资者所不能控制,如国家宏观经济状况的变化、通货膨胀等。作为投资者不仅要面临外部客观因素所带来的风险,如系统风险、公司运营状况等,还要面对自身主观决定因素所造成的风险,如投机心理、从众心理等。这些风险,都有可能使投资者产生损失。正是由于上述风险的存在,就市场操纵行为中投资者的损失而言,若该损失由市场操纵行为造成,操纵行为人理所当然应对此承担赔偿责任。但是,该损失若是由系统风险等非操纵行为导致,则应由投资者自行承担。

4. 计算损失

以实际成交价格减去正常价格之后得到的价款即为投资者每股所受的损失,若存在连续交易,则逐笔计算损失和收益。

以行为人实施了拉抬价格型市场操纵行为为例,投资者在窗口期实施下列交易行为,逐笔来计算损害,如表2所示:

表2 拉抬价格型市场操纵行为的损失计算

如表2所示,该投资者应得到赔偿8400元。

(二)单一型信息操纵市场损失计算

单一的信息型操纵市场行为模式为:第一,控制信息生成,如组织、策划公司重大资产重组、业务转型、分配股利等信息;第二,控制信息内容,背离信息披露应当真实、准确、完整的要求,存在夸大利好影响、脱离实际经营情况炒作热点题材、隐瞒重大风险等情形;第三,控制信息披露时点,如存在利空信息,应披露而未披露;将本可以一次性披露的利空或利好信息分成若干次披露,从而向市场释放误导信号,实现操纵目的。其目的均在于通过信息披露影响证券价格走势,以配合非操纵的买卖操作。案例四中恒康医疗在2013年5月9日至7月4日间进行的一系列信息披露,明显符合上述特征。所有信息披露的目的都在于将恒康医疗这段时间的股价拉抬并维持在每股20元的位置,以便于大股东减持套现。

单一型信息操纵与证券虚假陈述行为在一定程度具有相似性,因此案例四中法院在计算损害额时参照虚假陈述民事责任的相关规定。投资者的投资差额损失以买入证券平均价格与实际卖出证券平均价格之差,乘以投资者所持证券数量计算。投资者在操纵期间多次买卖恒康医疗股票,按先进先出原则处理后,投资者于2013年7月4日持有的51200股恒康医疗股票买入均价为19.84元。投资者于2013年7月5日将持有的51200股恒康医疗股票全部卖出,卖出均价19.73元。投资者的投资差额损失5632元【(19.84元-19.73元)*51200】。关于证券虚假陈述的民事赔偿责任,我国司法解释采用“事后观点”,即以投资者因虚假陈述而购买的证券的价格与其披露后的证券价格的差额来推断其损失。尽管该方法简单、易于操作,对投资者的利益保护起到了积极的作用,但是也存在着一些不足之处:一是可能诱使公司董事、控股股东等在揭示证券虚假陈述的同时或接近于此时,披露一个真实或也是虚假的重大利好消息。结果是证券虚假陈述揭露,也不一定会导致股价下跌甚至可能导致不降反升。此时损失并不存在,投资者不能获得赔偿;二是计算损害额时系统风险并未考虑在内,需要原告或被告再次举证证明。因此,有学者针对虚假陈述民事赔偿提出用“事件分析法”计算损失,原因在于“事件分析法”能较好避免信息披露出现的道德风险。单一型信息操纵市场是由于行为人通过控制信息生成、内容、披露时点的手段来扭曲市场价格,投资者遭受的损失是操纵发生前后的差价,投资者往往在买入或卖出的那个时点便产生损失。采用事件分析法计算损失方法较为简便同时将系统因素纳入损害额计算中。

(三)交易型操作市场损失计算

交易型操纵市场对于投资者投资决策的影响难以准确判断,存在较强的个案特殊性。相较直接控制公司发布公告进行股价操纵的行为有较大区别,因此实践中损失的算定难以参照《虚假陈述规定》进行认定。理论上认为交易型操纵行为对于投资者损失的影响集中在操纵行为实施期间及股价回归正常的这段期间,投资者的差额损失为实际买入股票的价格和未受到操纵影响下股票真实价格之间的差额,对此,邵军案、鲜言案采取了净损差额法原理计算投资者损失。但是,在把操纵市场价格真正引入到市场价格的过程中,则难以估算出未受到操作行为影响的股票理论定价。投资者以20元购进A股票,行为人实施操纵市场行为,股价下跌至15元。若投资者在20日后以12元的价格抛售A股票,则实际亏损会从20元中扣除12元,即8元。如果20个交易日的股票价格是15元,那么,应该认为真正的亏损是5元。当市场操纵者实施操纵市场行为的时间点将影响到损失赔偿额的认定时,运用净损差额法计算损失准确性便会降低。若股市整体涨幅为10%的,此类公司股价将上涨15%左右。若市场整体下滑10%,则该公司股价将下跌5%,确定了股票价格的非正常变化。通过事件分析法进行分析(以操纵市场行为进行分析等),计算公司自身股价波动,进而计算损失额,便能较好解决净损差额法的弊端。因此,交易型操纵的市场操纵者的民事赔偿责任可以采用事件分析法,明确操纵市场行为与市场动向相关的行业股票、指数的关联性,通过这些关联性来认定操纵股价的推移,进而计算出损失额。

【声明】
本文来源于网络,禁止任何商业用途,旨在克服金融法学研究力量分散化、研究成果碎片化、研究体系零星化的问题,以便学习者集中学习及研究者有效交流,我们对于每一篇文章的专业性、学术性、深入度进行了审慎考量,感谢原作者及原刊物对于金融法学所作出的重要贡献,如本文在本网站展示有所不妥,请联系小编予以及时删除或协商授权(联系邮箱:540871895@qq.com)。本网站仅用于学习、研究、交流,不进行任何商业合作,不作任何商业用途。
0人赞 +1
专家基本信息
【展开】
专家推荐文章
暂无推荐文章信息
今天是2025年10月25日 周六
导航